1. 首页
  2. 招标公告

杭州萧山国际机场交通中心共享按摩旅客座椅服务项目更正公告

2023-05-12

各投标人:

现对《杭州萧山国际机场交通中心共享按摩旅客座椅服务项目》招标文件内容进行更正:

一、更正事项

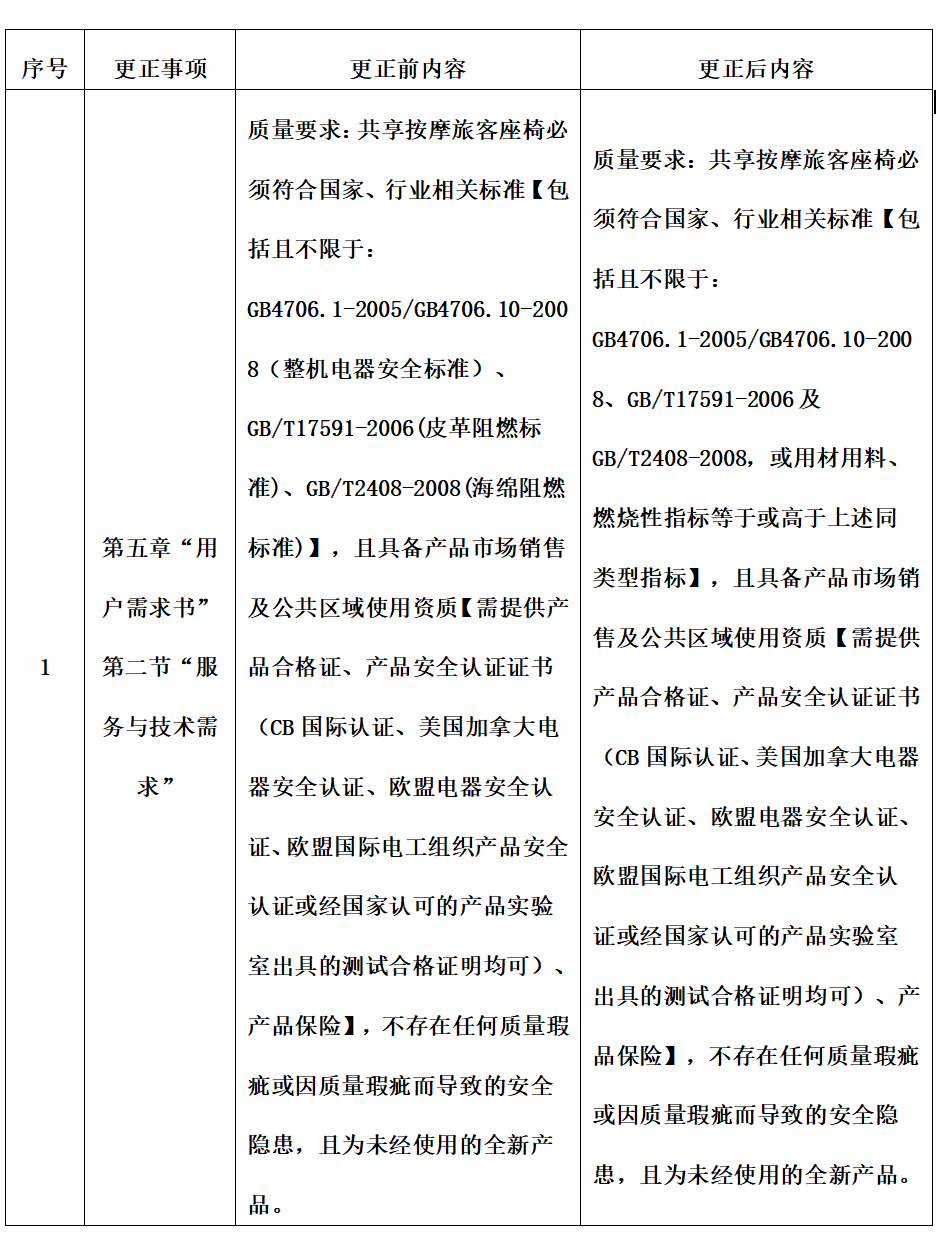
1、第五章“用户需求书”第二节“服务及技术需求”。

二、更正内容:

本招标文件其他内容不变,特此通知。

 

2023年5月12日